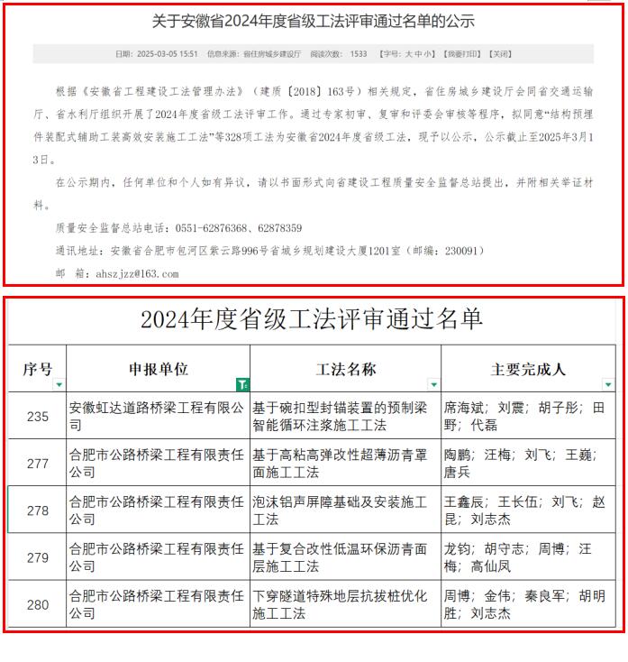
日前,省住房和城乡建设厅公布了2024年度省级工法名单,合肥路桥组织申报的《泡沫铝声屏障基础及安装施工工法》等5项工法获批安徽省住房和城乡建设厅省级工法,创单次获批工法数量历史新高。

近年来,合肥路桥大力推进新技术、新工艺、新材料的创新与应用,以地方标准、工法、专利等为抓手,开发增强企业科技创新能力,在建设优质工程的同时,不断发掘技术优势,为公司开拓市场、工程履约、转型升级提供了坚实有力的技术支撑。未来,合肥路桥将进一步认真总结施工经验,积极创新技术管理,做好工法的技术跟踪、完善提升和推广应用工作,推进加快技术积累和科技成果转化,不断提高公司施工技术水平和工程质量水平,助力公司高质量发展。
另讯,合肥路桥作为主要完成单位参与编制的交通运输行业标准《低温改性沥青》(JT/T 1540—2025)已于2025年1月24日获交通运输部批准发布,并将于2025年5月1日正式实施。